React
- React 本身只涉及 UI 层 如果搭建大型应用,必须搭配一个前端框架
- Flux 是一种架构思想 ,专门解决软件结构的问题,它跟 mvc 架构是同一类东西,更加简单清晰
- 批处理:批处理就是对某对象进行批量的处理,通常被认为是一种简化的脚本语言
- 事务: 一个事务是一个不可分割的工作单位,事务中包括的诸操作要么都做,要么都不做 , react 的 setState 同步线程执行
setState 执行

- Stack reconcile 会深度优先遍历所有的 Virtual DOM 节点,进行 Diff。它一定要等整棵 Virtual DOM 计算完成之后,才将任务出栈释放主线程所以,在浏览器主线程被 React 更新状态任务占据的时候,用户与浏览器进行任何的交互都不能得到反馈,只有等到任务结束,才能突然得到浏览器的响应。
- react16 :为解决 setState 阻塞 而 React Fiber ReactDOMFiber.render();
- Reactdomfiber.render(Fiberexample/>, document. getelementbyid('app-container')
- Reconciler 就是我们所说的 Virtul DOM,用于计算新老 ∨iew 的差异。React16 之前的 Reconciler 叫叫 Stack reconciler。 Fiber 是 React 的新 reconciler。
- Renderer 则是和平台相关的代码,负责将 ∨ew 的变化渲染到不同的平台上 DOM、 Canvas、 Native、VR、 Webgl 等等平台都有自己的 renderer。我们 可以看出 reconciler 是 Reac 的核心代码,是各个平台共用的。因此这次 React 的 reconciler 更新到 Fiber 架构是一次重量级的核心架构的更换
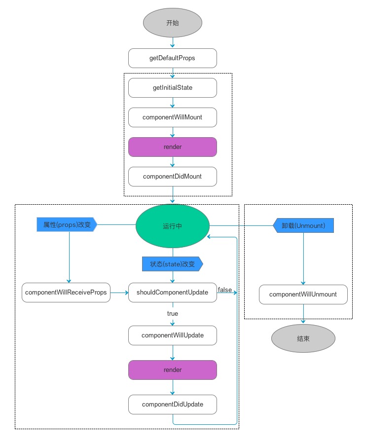
生命周期

- getDefaultProps() 设置默认的 props,也可以用 dufaultProps 设置组件的默认属性.
- getInitialState() 在使用 es6 的 class 语法时是没有这个钩子函数的,可以直接在 constructor 中定义 this.state。此时可以访问 this.props.
- componentWillMount() 组件初始化时只调用,以后组件更新不调用,整个生命周期只调用一次,此时可以修改 state.
- render() react 最重要的步骤,创建虚拟 dom,进行 diff 算法,更新 dom 树都在此进行。此时就不能更改 state 了.
- componentDidMount() 组件渲染之后调用,只调用一次.
- componentWillReceiveProps() 组件初始化时不调用,组件接受新的 props 时调用.
- shouldComponentUpdate(nextProps, nextState) react 性能优化非常重要的一环。组件接受新的 state 或者 props 时调用,我们可以设置在此对比前后两个 props 和 state 是否相同,如果相同则返回 false 阻止更新,因为相同的属性状态一定会生成相同的 dom 树,这样就不需要创造新的 dom 树和旧的 dom 树进行 diff 算法对比,节省大量性能,尤其是在 dom 结构复杂的时候.
- componentWillUpdata(nextProps, nextState) 组件初始化时不调用,只有在组件将要更新时才调用,此时可以修改 state.
- render 组件渲染.
- componentDidUpdate() 组件初始化时不调用,组件更新完成后调用,此时可以获取 dom 节点.
- componentWillUnmount() 组件将要卸载时调用,一些事件监听和定时器需要在此时清除.
dangerouslySetInnerHTML
将 HTML 字符串解析为 html 样式显示
Fiber
Fiber 是一种轻量的执行线程,同线程一样共享定址空间,线程靠系统调度,并且是抢占式多任务处理,Fiber 则是自调用,协作式多任务处理。
Fiber Reconcile 与 Stack Reconcile 主要有两方面的不同。

首先,使用协作式多任务处理任务。将原来的整个 Virtual DOM 的更新任务拆分成一个个小的任务。每次做完一个小任务之后,放弃一下自己的执行将主线程空闲出来,看看有没有其他的任务。如果有的话,就暂停本次任务,执行其他的任务,如果没有的话,就继续下一个任务。
Fiber 整个页面更新并重渲染过程分为两个阶段。
由 reconcile 和 renderer 两个概念引出的是 phase 的概念。 Phase 指的是 Reac 组件渲染时的阶段
- Reconcile 阶段。此阶段中,依序遍历组件,通过 diff 算法,判断组件是否需要更新,给需要更新的组件加上 tag。遍历完之后,将所有带有 tag 的组件加到一个数组中。这个阶段的任务可以被打断。
- Commit 阶段。根据在 Reconcile 阶段生成的数组,遍历更新 DOM,这个阶段需要一次性执行完。如果是在其他的渲染环境 -- Native,硬件,就会更新对应的元素。
flux
Web 应用是一个状态机,视图与状态是一一对应的。 所有的状态,保存在一个对象里面。
1.view :视图层
- Action:动作
- dispatcher:派发起
- store:数据
应用
- Store 就是保存数据的地方,你可以把它看成一个容器。整个应用只能有一个 Store。
- store.getState() 获取 state
- store.dispatch() 触发 state
- store.subscribe() 注册 state 变化监听
- createStore(reducer,[initialstate]) 创建
!> Redux 规定, 一个 State 对应一个 View。只要 State 相同,View 就相同。你知道 State,就知道 View 是什么样,反之亦然。

HOC 高阶组件
高阶函数:函数作为参数传递。返回值 为函数
高阶组件:就是接受一个组件作为参数并返回一个新组件的函数 高阶组件是一个函数 并不是组件
代理模式高阶组件:将被包裹组件的 props 和新生成的 props 一起传递给此组件,这称之为属性代理
应用场景: 操纵 props ,抽取状态 ,访问 ref ,包装组件
继承模式高阶组件: 采用继承关联作为参数返回组件,假如传入的参数是 A 返回的组件直接继承 A
应用场景: 操纵 props ,操纵生命周期函数
React Context Api
context.js
import React, {Component} from 'react';
let {Provider, Consumer} = React.createContext();
export {Provider, Consumer};
parent.js
import {Provider} from '../context.js';
return {this.props.children} ;
import {Consumer} from '../context.js';
render() {
return (
{state => {
state.history.push(this.props.to);
return hello world;
} }
);
}
版本更新记录
react16
- React 16 采用了称为“Fiber”的全新的内部架构。官方对 Fiber 的一句话解释是“React Fiber 是对核心算法的一次重新实现
- render 方法能够返回数组了 //但是要使用 key
- ReactDOM.createPortal //新增了一个顶级 API
- setState 传入 null 时不会再触发更新
- componentDidCatch(error, info) 的生命周期函数,你可以定义组件的错误处理函数,这样组件在遇到运行时错误时会像增加了 try...catch 一样,不会将错误直接抛出了,错误被局部组件 catch 住,保证了整个应用的可用性。
- react 是 5.3kb(gzip:2.2kb),之前是 20.7kb(gzip:6.9kb)
- react-dom 是 103.7kb(gzip:32.6kb),之前是 141kb(gzip:42.9kb)
- react + react-dom 是 109kb(gzip:34.8kb),之前是 161.7kb(gzip:49.8kb)
react 16.3
- React.createContext(),这样就创建了两个组件:
- 标记为不安全 componentWillMount、componentWillReceiveProps、componentWillUpdate
- 要被废弃的方法:
- componentWillMount--使用 componentDidMount 代替
- componentWillUpdate--使用 componentDidUpdate 代替
- componentWillReceiveProps--使用一个新的方法:static getDerivedStateFromProps 来代替。
- 全新的 Context API。(Provider Consumer)
- 使用了 React.createRef 取得 Ref 对象 this.myRef = React.createRef()
- React.Fragment 和 DocumentFragment 类似
react 16.4
- Pointer Events
- react 异步渲染
- React DOM:修复在某些情况下阻止上下文传播的错误;
- React DOM:改进 forwardRef()和 context consumers 在组件堆栈中的显示方式;
- React DOM:当 forwardRef()渲染函数具有 propTypes 或 defaultProps 时发出警告;
- React Test Renderer:修复 getDerivedStateFromProps()支持以匹配新的 React DOM 行为
- 使用 createPortal 将组件渲染到当前组件树之外
React 16.6
- lazy 最让人期待的功能肯定就是 lazy 功能了,配合发布了一个 Suspense 组件,也就是最开始命名为 Placeholder 的组件,用来配合 render 方法内部的异步操作的,让我们先来看一下 lazy 的用法
- React.memo 方法,来实现类似 PureComponent 的功能,即浅比较 props 是否有变化,如果没有变化,就不重新渲染当前组件
- static getDerivedStateFromError()
- StrictMode 是用来提醒开发者用了即将被废弃的 API 的,像 componentWillMount 这些声明周期都会提醒,这次新加了两个 API 的提醒,ReactDOM.findDOMNode(),和老的 context api
- static contextType 通过声明 static contextType = context,让 ClassComponent 可以订阅最近的一个 context provider,注意这里 contextType 是固定声明,换成别的名字都不行。如果 ConsumerComp 不在 Provider 的子树中,那么会使用 defaultValue
React v16.7
- React 提供了一些内置 Hook
React v16.8
- hooks 可以让你在不编写类的情况下使用 state 和 React 的其他功能。你还可以构建自己的 hooks,在组件之间共享可重用的有状态逻辑。
- useState 函数式更新。会保存其但是状态 2. usememo 记录优化 类似 pureComponent
- useCallback 本质上是添加了一层依赖检查。它以另一种方式解决了问题 - 我们使函数本身只在需要的时候才改变,而不是去掉对函数的依赖。
- useReducer
- useContext 接收一个 context 对象(React.createContext 的返回值)并返回该 context 的当前值
- useLayoutEffect: useEffect 相同,但它会在所有的 DOM 变更之后同步调用 effect
React v17.0
- React 17 的版本是非比寻常的,因为它没有添加任何面向开发人员的新功能。而主要侧重于「升级简化 React 本身
- 更改事件委托
- 更改事件委托
React v18.0
- useDeferredValue: 延迟更新某个不那么重要的部分 (热搜索)
- useTransition:用户想要知道 transition 的实时情况 如果 transition 未完成,isPending 值为 true,否则为 false.
- startTransition:startTransition 包裹的更新被当作非紧急事件来处理,如果有更紧急的更新,如点击或按键,则会被打断
- Concurrent: Concurrent 模式是一组 React 的新功能,可帮助应用保持响应,并根据用户的设备性能和网速进行适当的调整。 并不是一个新的概念,在 Fiber 诞生之初就被不停地提及
react-router4
- 所有组件更改为从 react-router-dom 导入
- v2 import {Router,Route,hashHistory} from 'react-router';
- 在 react-router4 开始,所有的 router 组件均是从 react-router-dom 中导入, 所以一下的需要更改为以下代码:
- v4 import {Route,BrowserRouter, Switch} from 'react-router-dom
- 将所有
替换为 . 只能有一个子节点